Logo de L'Institut Sainte-Marie

  • Actualités
    • Archives
  • L'école
    • Art
    • Pédagogie
    • Accompagnement
    • PEQ - Parcours d’enseignement qualifiant
    • La Fédération de l’Olivier – Pouvoir organisateur
  • Options
    • Théâtre 3-4-5-6 | Technique de transition
    • Arts 3-4-5-6 | Technique de transition
    • Techniques Artistiques - 3ème | Technique de qualification
    • Arts appliqués – 3ème | Professionnel de qualification
    • Technicien.ne en infographie - 4-5-6 | Technique de qualification
    • Arts Plastiques 4-5-6 | Technique de qualification
    • Assistant.e aux métiers de la publicité – 4-5-6-7 | Professionnel de qualification
    • Assistant.e aux métiers de la décoration – 4-5-6-7 | Professionnel de qualification
  • Informations
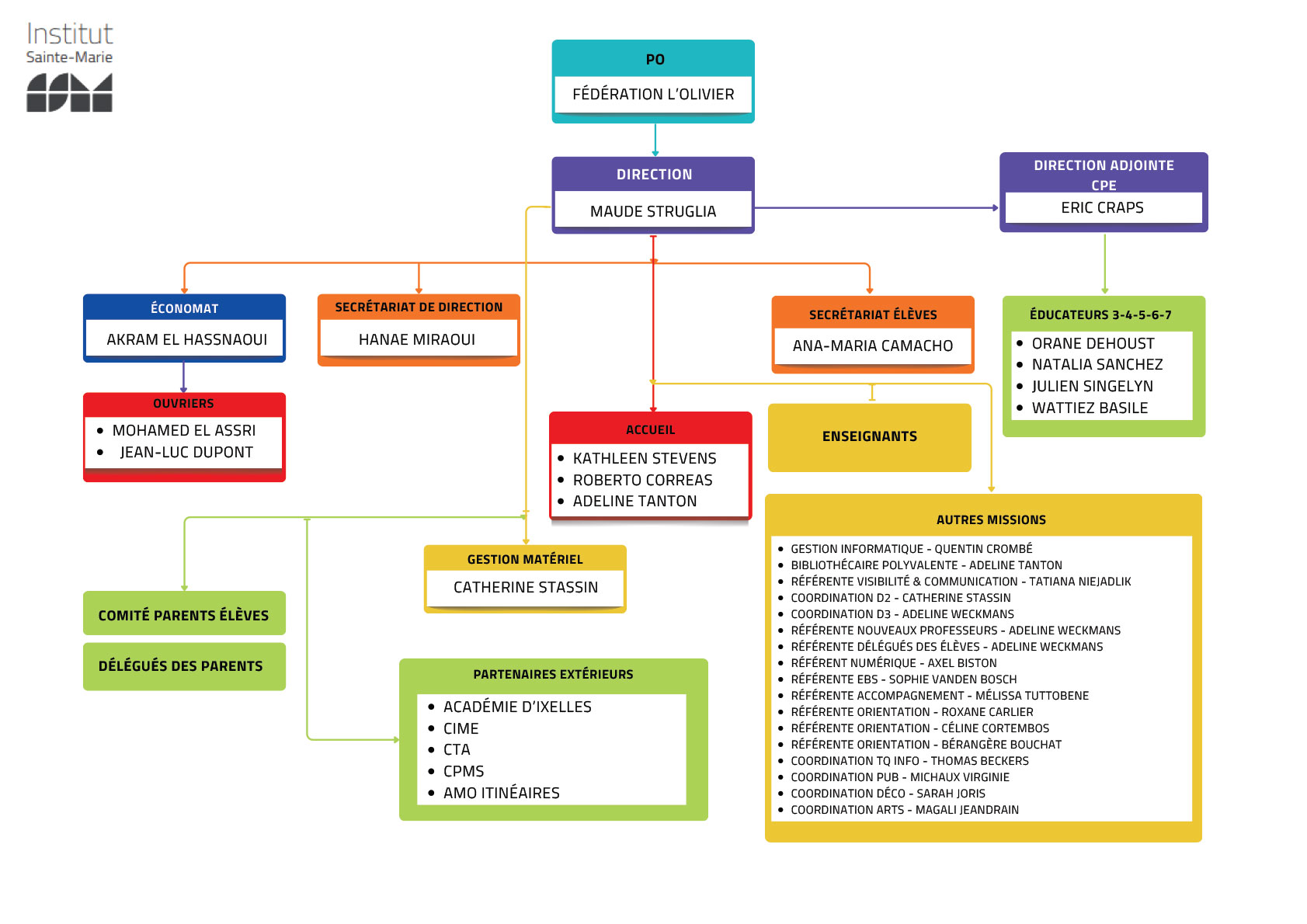
    • L'équipe
    • Inscription
    • Les règlements
    • Les éphémérides
    • Nos partenaires
    • Smartschool

Tél : 02 537 41 18 |  

  • Inscription

L'équipe

Contactez-nous ! 

   Tél. : 02 537 41 18
   Adresse : 5 rue Émile Feron, 1060 Saint‑Gilles

   Direction : maude.struglia@sainte-marie.be
   Direction adjointe / CPE : eric.craps@sainte-marie.be
   Secrétariat de direction : secretariat-direction@sainte-marie.be 
   Secrétariat élèves : ana.maria.camacho@sainte-marie.be
.